[摘要] 截至2020年11月25日,城阳区共有产权住房在售房源15346套,分布区域为8个街道70个项目。其中流亭街道2239套、城阳街道3337套
11月26日,城阳区发布最新人才共有产权住房在售房源明细。
截至2020年11月25日,城阳区共有产权住房在售房源15346套,分布区域为8个街道70个项目。其中流亭街道2239套、城阳街道3337套、夏庄街道2695套、惜福镇街道1445套、棘洪滩街道2031套、上马街道1979套、河套街道890套、红岛街道730套。


申请人才共有产权住房范围
在城阳区工作且社保缴纳地为城阳区,满足青岛市人才类别规定的七类人才。符合以上条件的,在注册地为城阳的个体工商业户工作的人才和自由职业人才均涵盖在范围内。取消在中央、省、市驻城阳单位工作人才的社保缴纳地和户籍所在地限制。人才对应最高学历(含非全日制)享受相应层次政策;全日制硕士(全脱产学习)可享受第四层次对应政策;夫妻双方均为第四层次及以上人才的,可享受夫妻双方中最高层次人才上一层次对应政策。

共有产权住房的产权比例
1.属于一至四层次的人才,本人与区属国企的产权比例为 7:3,共有期限为 8年。
2.对于五至七层次人才购置人才共有产权住房的,本人与区属国企的产权比例为 7:3,共有期限为 5-10年。最短回购期限不低于 5年,最长回购期限不超过 10年。五至七层次人才按照 8:2共有产权比例,已经购置人才共有产权住房并办理完网签等有关手续的,根据区属国企统一要求办理产权比例调整手续。
全国共有产权到期后,如何回购
属于一至四层次的人才,在城阳区范围内工作并享受共有产权政策满 8年后,由人才个人提出申请,经区属国企同意,并由相关部门批准后,无偿赠送 30%产权;属于五至七层次的人才,自办理完购房网签之日起满 5年后,由个人将区属国有企业持有的 30%产权回购,回购价格按照“孰低”原则回购。人才满 5年不予回购的,需向区属国企提出书面申请延长回购期限,每次申请最长延长一年的回购期限,最长回购期限不得超过 10年。期间人才退休的,要在退休时将区属国企持有的产权回购。
人才共有产权住房房源、价格、面积及税费
人才共有产权住房房源、价格——
在限定期限内,人才根据公示的房源名单及确定的团购价格进行选择,购买价格原则上低于市场团购价格。
人才共有产权住房的房屋面积——
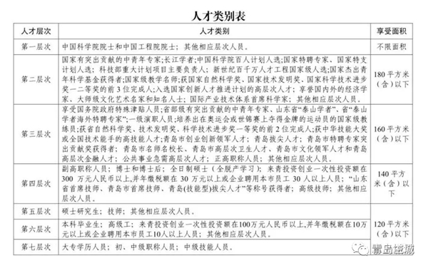
各层次人才购房面积详见《人才类别表》。对超过应享受政策面积以上部分,价款由个人负担。
对办理人才共有产权住房产权证书及持有过程中产生的所有相关税费如何承担?由共有产权人双方按照各自持有比例承担相应税费。
人才共有产权住房的购房资金筹集——
按照产权比例,个人承担购房总价款的 70%,享有 70%的产权,自行筹集资金,人才个人需要缴纳持有 70%房屋产权的首付款,并作为按揭贷款抵押物;区属国企承担购房总价款的 30%,享有 30%的产权,由其自有资金或其他资金解决,该产权部分不作为人才个人按揭贷款抵押物。
2.人才个人可办理商业银行个人住房贷款、公积金贷款或公积金与商业贷款组合贷款。贷款及抵押手续按照金融机构、公积金管理中心的规定执行。
人才共有产权住房房源、价格、面积及税费
人才共有产权住房房源、价格——
在限定期限内,人才根据公示的房源名单及确定的团购价格进行选择,购买价格原则上低于市场团购价格。
人才共有产权住房的房屋面积——
各层次人才购房面积见《人才类别表》。对超过应享受政策面积以上部分,价款由个人负担。
对办理人才共有产权住房产权证书及持有过程中产生的所有相关税费如何承担?由共有产权人双方按照各自持有比例承担相应税费。
人才共有产权住房的购房资金筹集——
按照产权比例,个人承担购房总价款的 70%,享有 70%的产权,自行筹集资金,人才个人需要缴纳持有 70%房屋产权的首付款,并作为按揭贷款抵押物;区属国企承担购房总价款的 30%,享有 30%的产权,由其自有资金或其他资金解决,该产权部分不作为人才个人按揭贷款抵押物。
2.人才个人可办理商业银行个人住房贷款、公积金贷款或公积金与商业贷款组合贷款。贷款及抵押手续按照金融机构、公积金管理中心的规定执行。
所需资料及购房流程
有购房意向且符合条件的人才需准备哪些材料——
人才类别资格认定:
(1)共有产权住房申请书(签字、摁手印);
(2)身份证原件及复印件;
(3)人才层次证明(以下提供任一项即可)。
学历:毕业证原件及复印件,学信网“教育部学历证书电子注册备案表”;
专业技术职称:职称证书原件及复印件,职称评审通过文件,聘任的需提供聘书(作为确认退休年龄依据);
职业资格:职业资格证书原件及复印件,网上查询结果截图。
(4)在城阳缴纳社保的证明材料。
(5)劳动合同原件及复印件(机关事业单位可由单位统一出具在编情况说明),个人社保缴纳证明。
(6)关于购置共有产权住房的承诺书(签字、摁手印)购房资格认定:家庭所有成员的身份证明、户口簿、婚姻证明、承诺书。
有购房意向且符合条件的人才如何申请人才共有产权住房——
1.有购房意向且符合条件的人才填写《市政人才共有产权住房报名汇总表》发送至街道报名邮箱 cyjdgycqf@163.com。(《市政人才共有产权住房报名汇总表》以及其它详细材料,请登录报名邮箱 cyjdgycqf@163.com,密码 cyjdgycqf123,进行下载。)
2.街道将《市政人才共有产权住房报名汇总表》汇总后,定期统一发送至市政集团,由人才个人将所需材料提交至相关部门进行资格审核和办理相关购房手续。
【相关阅读】
